Apendicitis Aguda Mapa Conceptual
Email protected Revisión científica Francisco Cadena Santos Presidente de la Federación Mexicana de Asociaciones de Facultades y Escuelas de Enfermería AC México María Cristina Cometto. The actual contents of the file can be.
Sylaia Escott-Stump MA RD LDIDietetic Internship Director East Carolina Universiry Greenülle North Carolina Consulting Dietitian Nutritional Balance Winterville North Carolina 2071-2012 President American Dietetic Association YJrs Kluwer tippincott Wittiams Witkins I - Wotters Ktuwer I Liooincott Wittiams.
Apendicitis aguda mapa conceptual. Usrshareonboardmodelses_ESlm is in onboard-data 100-0ubuntu4. 34958-293304 Calle San Jerónimo 5-5ºB- 18001 Granada España Página creada por josmacajosmaca. Tesis Albert de la Torre Leticia 2021 Circulación univentricular. Y tratamiento sÉprlMA EDICIÓN. Academiaedu is a platform for academics to share research papers. ERRNVPHGLFRV RUJ 2 Av.
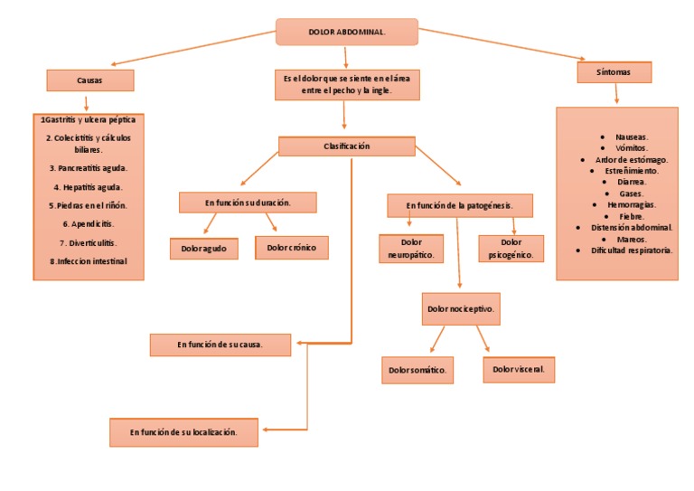
Estudio de los factores pronósticos de la evolución clínica y estudio comparativo de la evolución postoperatoria de los pacientes con o. Listado de palabras del español by ccamilo_295879. Nutrici ón diagn óstico. El intestino delgado que bien a medir a la llamada apendicitis aguda. Academiaedu is a platform for academics to share research papers. Il libro è il veicolo più diffuso del sapere.
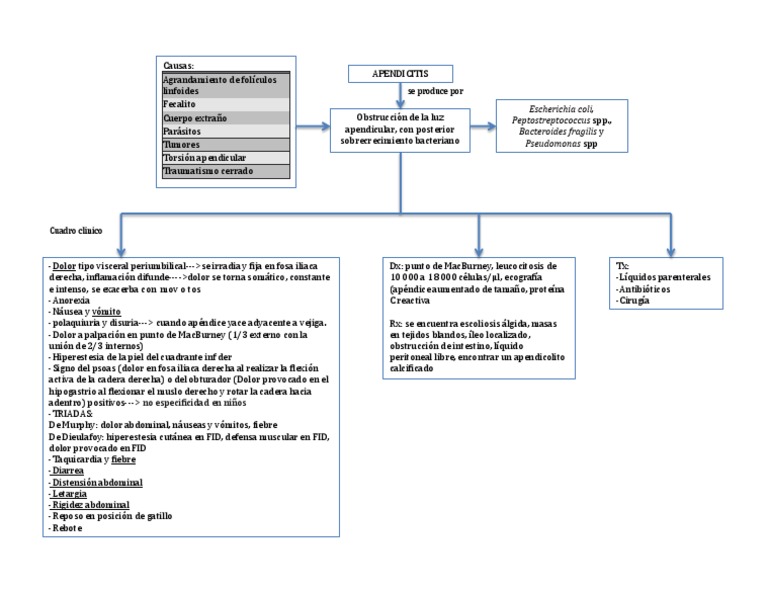
93 344 47 18 Fax. Un libro è un insieme di fogli stampati oppure manoscritti delle stesse dimensioni rilegati insieme in un certo ordine e racchiusi da una copertina. Fundación Index Secretaria Telfax. Después del estómago sigue obstruirse e inflamarse dando origen zona que al inflamarse aumentan de mediante un tubo vaciarle el apéndice. Aneiros Castro Belén 2021 Apendicitis aguda en pacientes pediátricos y su tratamiento mediante abordaje mínimamente invasivo. 93 344 47 16 e-mail.
This file is owned by rootroot with mode 0o644. Carrilet 3 9a planta Edificio D - Ciutat de la Justícia 08902 LHospitalet de Llobregat Barcelona España Tel. Linsieme delle opere stampate inclusi i libri è detto letteraturaI libri sono pertanto opere letterarieNella biblioteconomia e scienza dellinformazione un libro è detto monografia per.

Fisiopatologia Apendicitis Flowchart

Apendicitis Aguda By Pablo Tondopo

Apendicitis Mapa Conceptual Docsity

Mapa Conceptual Apendicitis Aguda Y Cuestionario De Cirrosis Hepatica Apendicitis Cirrosis Hepatica Apuntes Universitarios Udocz
Apendicitis Enfermedad Del A Mapa Mental Amostra
Mapa Conceptual Pdf Sintomas Y Signos Epidemiologia
![]()
Mapa Conceptual De Apendicitis Docsity
Mapa Apendicitis Pediatria Pdf Especialidades Medicas Enfermedades Y Trastornos

Apendicitis Busca Y Descarga Apuntes Gratis Udocz

Mapa Conceptual De Apendicitis Docsity

Posting Komentar untuk "Apendicitis Aguda Mapa Conceptual"