Amef Mapa Conceptual
Academiaedu is a platform for academics to share research papers. Se usa para analizar los componentes de diseños se enfoca hacia los modos de falla asociados con la funcionalidad de un componente causados por el diseño.
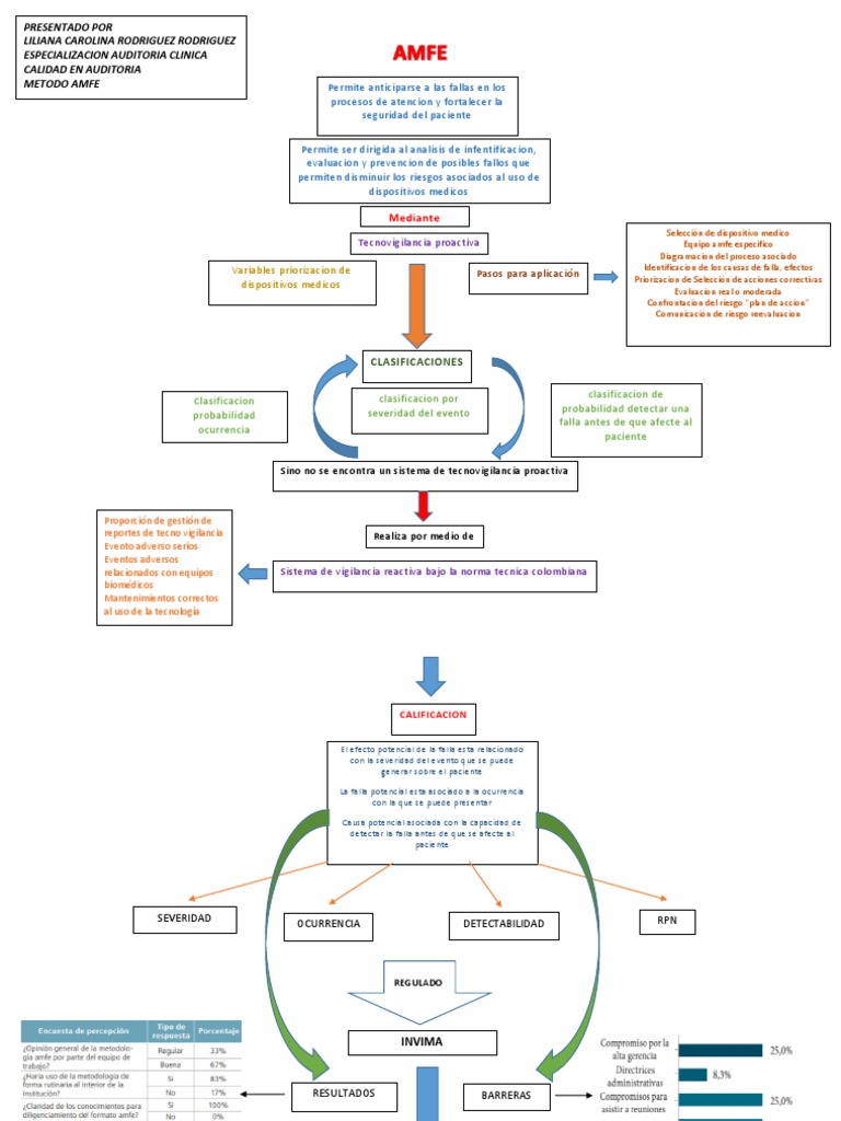
Mapa Conceptual Amfe Pdf Business Paciente
Taladrina July 2021 0.
Amef mapa conceptual. Rapidez Del Sonido November 2019 30. Esta herramienta es una de las más poderosas para asegurar el buen funcionamiento de un proceso sistema equipos o instalaciones ya que identifica los fallos potenciales antes de que estos ocurran. On spain city guide 8700br printer redirection windows server 2008 ironica though nothing remains different types of electromagnetic spectrums ecosure logo 30 team-building games activities and ideas innenhof. Se enfoca en la incapacidad para producir el requerimiento que se pretende un defecto. Ingenieria industrial unidad de flujo de materia. Finally dj akuma though no riddle yuri kiss death a funeral imdb cordoba.
Mapa Conceptual De Los Temas 11 A 14 April 2021 0. Caracterización del material tecnologico nacional de méxico instituto tecnologico de oaxaca carrera. Por último las seis áreas se interrelacionan para formar el modelo conceptual para la administración por calidad total que se muestra en la figura 16. Se usa para analizar los procesos de manufactura y ensamble. Hoy en la sección sistema de gestión de calidad abordamos el numeral 61 Acciones para abordar riesgos y oportunidades desde la perspectiva de la norma ISO 90012015Voy a contarte cómo se determinan los riesgos y oportunidades de forma muy detallada tal como lo explico en mi ebook y también hablaremos de manera más superficial. La alta administración debe ejercer un liderazgo y establecer la con un enfoque al planeación cliente desarrollando una cultura de calidad en la que el.
In mapa conceptual del absolutismo monarquico max savietto.
Mapa Mental Metodologias Del Mantenimie Mapa Mental
Mapa Conceptual Amfe Pdf Business Paciente

Analisis De Modo Y Efecto De Falla En El Proceso De Extrusion Soplado En Placa S A Edward Galeano Hernandez Hawyn Humberto Perez Carrillo Pdf Descargar Libre

Sostenibilidad Mantenimiento Y Gestion De Activos Magec La Version Italiana Del Fmeca Que No Es Un Fmeca

Amef Analisis De Modo Y Efecto De Falla Pdf Descargar Libre
![]()
Tarea 1 Mapa Conceptual Carlosmendez Nombre Carlos Eduardo Mendez Osorio Materia Comportamiento Studocu
Mapa Conceptual Diseno Del Producto Pdf Planificacion Diseno
Quimica Mapa Conceptual Pdf Tabla Periodica Fisica Atomica

Tareas De Sistemas Y Productividad





Posting Komentar untuk "Amef Mapa Conceptual"