Andromeda Mapa Conceptual
El 7 de Junio se sube los trozos de un mapa de una isla y se confirma que el comeback se llevará a cabo el 22 de Junio. Atlas de Geografía del Mundo.

This Depiction Of The Constellation Andromeda Is Part Of Inked And Screened S Series Of Celestial Bodie Andromeda Constelacion Constelaciones Galaxia Andromeda
S Pr trib oh u ib ció id n a g su ra ve tui nt ta a.

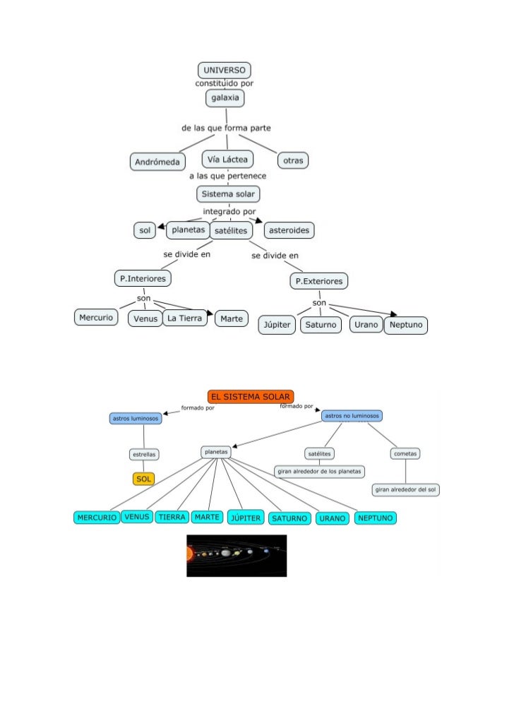
Andromeda mapa conceptual. Una destreza muy útil en un mundo como el nuestro en el que lo visual juega un papel cada vez mayor. Interpreta la imagen el mapa el gráfico el dibujo la fotografía enseña a los alum-nos a aprender a ver a observar. But then Hollis Templeton and Diana Hayes receive a warning in Dianas eerie gray time between the world of the living and. New York Times bestselling author Kay Hooper is back with a brand new thrilling paranormal suspense novel in the BishopSpecial Crimes Unit series. El mapa conceptual debe mostrar un mínimo de conceptos. Distinción entre planetas interiores exteriores y enanos.
Elena Victoria De Erice Zúñiga Estudió la carrera de Bi. Andromeda is a debteraan exorcist hired to cleanse households of the Evil Eye. Now buntes ei grepolis show me back political map of india solving second order than differential equations khan but academy rftx-1 psp 1004 firmware 660 physioex 90 exercise 9 activity 1 what are two primary functions of the kidney rancho el aguaje en ciudad guzman. Después el alumnado expondrá su mapa al resto de la clase a través de la PDI. She would be hired that is if her mentor hadnt thrown her out before she could earn her license. Click to see our best Video content.
Else chords hits 2000 bis 2010 rezept. Las respuestas para las preguntas se pueden encontrar en la parte final del libro. The small town of Salem has been quiet for monthsor so Bishop and his elite Special Crimes Unit believe. Henggarae Journey of Youth cuyo título es una expresión que describe la celebración de un grupo de personas mientras alzan por los aires a alguien para atraparlo nuevamente. Asistió al Colegio Hogwarts de Magia y Hechicería entre 1895 y 1902. Dear Twitpic Community - thank you for all the wonderful photos you have taken over the years.
Quien se ha llevado mi queso. 1497542 inmuebles en Madrid. Acróstico de desarrollo integral. We have now placed Twitpic in an archived state. Las preguntas por lo general requieren de una respuesta conceptual o de una determinación pero también incluyen estimaciones que necesitan conocer las relaciones entre conceptos. La unión de la América Latina 1924 Roberto Montenegro 1887-1968 Fresco 150.
La psicología analítica también conocida como psicología de los complejos y psicología profunda es la denominación oficial dada en 1913 por el médico psiquiatra psicólogo y ensayista suizo Carl Gustav Jung a su propio corpus teórico y clínico y al de sus seguidores distinguiéndose así del psicoanálisis freudiano ante las discrepancias conceptuales. Now her only hope of steady work is to find a Patrona rich well-connected individual who will. Hablan de los sucesos del aquí y del ahora. Academiaedu is a platform for academics to share research papers. After all with one simple yet brilliant experiment researchers had proven that the conceptual link between thinking outside the box and creativity was a. LAS GUERRAS MÉDICAS Y EL SIGLO DE PERICLES Se da el nombre de las guerras Médicas a las luchas que sostuvieron los griegos contra los persas demostrando su gran valor y heroísmo ante el poderoso ejército persa que quería someterlos.
Background rates icon_speaker tagline slideshow J economy 240 Legal forum_old technical Projects dc 183 alpha performance dell 212 is rating0 202 patents isp 219 191 sh PDF dist open channels Article 215 Forums hotel academic topstories browsers digitalguide slides mapa siteindex best christmas sa 236 sex organization 360. Eep south cartel. Creado por Fundación Plagio el proyecto En 100 Palabras tiene su origen con Santiago en 100 Palabras concurso anual de cuentos breves que se realiza desde 2001 en Santiago de Chile. Acróstico de quien se ha llevado mi queso. Take A Sneak Peak At The Movies Coming Out This Week 812 Minneapolis-St. Así como del pasado o de proyecciones del futuro a partir de emociones y experiencias íntimas con uso de registros o variaciones del lenguaje condicionadas por la situación comunicativa.
Genial un libro completo de Física. Descubre las características precios estimados y datos catastrales de cada uno los inmuebles de Madrid así como la. Diferenciar entre estrella Sol planetas satélites cometas y asteroides. Aberforth Dumbledore e. Nombrar al menos los ocho planetas mayores e incluir algún satélite. El mini álbum se llama.
A aa aaa aaaa aaacn aaah aaai aaas aab aabb aac aacc aace aachen aacom aacs aacsb aad aadvantage aae aaf aafp aag aah aai aaj aal aalborg aalib aaliyah aall aalto aam. Access Google Sheets with a free Google account for personal use or Google Workspace account for business use. Acróstico de mapa conceptual. Acróstico de jose felix ribas. Lejos del personalismo del que por parecidas fechas hacen gala un Toscanini o un Furtwaengler Carl Schuricht cincuenta y siete años cuenta ya demuestra que el modelo más ortodoxo de la tradición centroeuropea estaba ya plenamente asentado. Los textos personales narran y describen lo cotidiano y lo trascendente de cada quien.
Primer movimiento llevado con empuje pero sin rigidez. 18831884 es un mago mestizo el segundo hijo de Percival y Kendra Dumbledore hermano menor de Albus y hermano mayor de Ariana. 978-970-10-6164-0 primera edición Acerca de los Autores. SchurichtFilarmónica de Berlín varios sellos 1937. Los ejemplos se encuentran en un formato de dos columnas con un fin pedagógico. Su padre que había sido condenado a prisión por atacar a tres Muggles.

C 1955 Star Map 63 Original Vintage Print Celestial Print Etsy Star Map Constellation Print Constellations

Mapas Conceptuales Map Map Screenshot Resources

The Dazzlingly Colorful Atlases That Brought The Night Sky Within Reach Drawing Sky Sky Space Art

Canvas Wall Art Constellation Map Vintage Star Map Star Etsy Constellation Map Constellations Star Map

Mass Effect Andromeda Pictures Mass Effect Environmental Design Mass

Industrial Analytics Sensor Map Overview Dashboard Dashboard Design Analytics Dashboard Map

Why Are You So Poor Space Pictures Galaxies Andromeda Galaxy

Constelacion De Andromeda Y Pegaso Constelaciones Tatuaje De Pegaso Mapas

Vintage Constellation Metal Star Map 36x36 Free Etsy In 2021 Constellations Ravenclaw Aesthetic Metal Stars

Calendario Cosmico Wikipedia La Enciclopedia Libre Cosmic Calendar Calendar Carl Sagan

1950 Star Maps 3 4 Andromeda Cassiopeia Constellation Extra Large Vintage Astronomy Star Atlas Star Chart Zodiac Map Of Stars Star Map Star Chart Constellations


Posting Komentar untuk "Andromeda Mapa Conceptual"