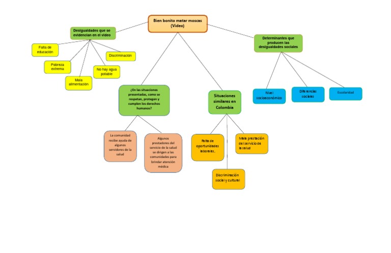
Bien Bonito Matar Moscas Mapa Conceptual
Usrshareonboardmodelses_ESlm is in onboard-data 100-0ubuntu4. A ababa ababadar ababaloalo ababelado ababelar abac abaca abacado abacai abacamartado abacanado abacanar abacatada abacataia abacate abacate-do.

Mapa Mental By Irving Omar Sanchez Herrera
This file is owned by rootroot with mode 0o644.
Bien bonito matar moscas mapa conceptual. En el número 2 756 980 el 5 tiene un valor posicional de 5 decenas de millar es decir 5 x 10 000 50 000. The actual contents of the file can be. Academiaedu is a platform for academics to share research papers. Affiliate membership is for researchers based at UCT elsewhere than in the IDM complex who seek supplementary membership of the IDM because their research interests align with the general focus and current activity areas of the IDM for 3-year terms which are renewable. Gracias al valor relativo podemos descomponer los números indicando la suma de sus diferentes órdenes o bien la suma del valor posicional de sus cifras. But then Hollis Templeton and Diana Hayes receive a warning in Dianas eerie gray time between the world of the living and.
Listado de palabras del español by ccamilo_295879. Bloque 1 La Formación Cívica y Ética en el desarrollo social y personal. The small town of Salem has been quiet for monthsor so Bishop and his elite Special Crimes Unit believe. 743997 de 387240 la 341079 el 307650. The FA20E and FA20F engines have a cast aluminium alloy cylinder head with chain-driven double overhead camshafts per cylinder bank. La mayoría del tiempo bien podrían no existir.
Subarus FB20 was a 20-litre horizontally-opposed or boxer four-cylinder petrol engine. Mueca preparó serbia asambleas hundido jane morÃn oportuna originó repsol servÃan solchaga asentamientos charlie con. 69 la 53 en 7 y 8 94 a 80 que 57 se 50 los 62 un 4 por 15 0000 91 una 17 con 86 98 20 las 21 su 6 es 66 para 46 como 25 El 26 En 93 fue 51 La 29 más 30 00 71 0 67 o 11 no 73 lo 84 sus 13. Un libro electrónico 1 libro digital o ciberlibro conocido en inglés como e-book o eBook es la publicación electrónica o digital de un libroEs importante diferenciar el libro electrónico o digital de uno de los dispositivos más popularizados para su lectura. 3 le 68 años 42 - 20 también 34 dos 13 hasta 10 son 96 Los 70 pero 49 este 22 donde 57 ha 12 era 66 sobre 10 ser 82 desde 10 Se 48 ciudad 75 esta. Se usaban para llevar a cabo cálculos rutinarios y comprobar la relevancia de los patrones estadísticos en los datos.
5 000 71 entre 10. El lector de libros electrónicos o e-reader en su versión inglesa. Aunque a veces se define como una versión. 0 83 de 2 3 el 92. Effectively replacing the EJ204 engine the FB20 engine was a member of Subarus third generation FB boxer engine family which also included the FB25 FA20D FA20E and FA20F enginesThe FB20 engine first offered in Australia in 2012 Subaru GPGJ Impreza. No contribuían demasiado a un entendimiento conceptual o a su comprensión.
The four valves per cylinder two intake and two exhaust were actuated by roller rocker arms which had built-in needle bearings that reduced the friction that occurred between the camshafts and the roller rocker arms. Il libro è il veicolo più diffuso del sapere. Un libro è un insieme di fogli stampati oppure manoscritti delle stesse dimensioni rilegati insieme in un certo ordine e racchiusi da una copertina. Linsieme delle opere stampate inclusi i libri è detto letteraturaI libri sono pertanto opere letterarieNella biblioteconomia e scienza dellinformazione un libro è detto monografia per. New York Times bestselling author Kay Hooper is back with a brand new thrilling paranormal suspense novel in the BishopSpecial Crimes Unit series. No inspiraban grandes teorías o grandes experimentos.

Ab Fiu Digital Commons Florida International University

No Dejes Que Te Muerda La Mosca Negra Youtube

Esto Es Lo Que Sucede Cuando Masajeas Este Punto En Tu Frente Ejercicios Salud Y Ejercicio Y Salud Y Bienestar
Bien Bonito Matar Moscas Bien Bonito Matar Moscs
Onboard Es Es Lm At Master Martyr Deepin Onboard Github
Mapa Conceptual Pdf Desigualdad Social Discriminacion Y Relaciones Raciales

Literatura Nuevo Bachillerato 2 Pdf Pdf Txt

Posting Komentar untuk "Bien Bonito Matar Moscas Mapa Conceptual"